

突发。
嘉澳环保(603822)12月9日晚间公告,公司于2025年12月9日收到中国证券监督管理委员会浙江监管局下发的《行政处罚事先告知书》(简称《事先告知书》)。
经查,嘉澳环保披露的2022年年度报告和2023年年度报告相关财务数据存在虚假记载。其中,2022年虚减营业成本1344.42万元,虚减财务费用576.75万元,虚增利润总额1921.17万元、占当期披露利润总额绝对值的28.91%,虚增净利润1525.82万元、占当期披露净利润绝对值的49.06%; 2023年虚减营业成本1355.82万元,虚增利润总额1355.82万元、占当期披露利润总额绝对值的63.72%,虚增净利润1044.14万元、占当期披露净利润的200.38%,且2023年净利润由亏损转为盈利。
依据《事先告知书》载明的内容,根据《上海证券交易所股票上市规则(2025年4月修订)》第9.8.1条规定:“上市公司出现以下情形之一的,本所对其股票实施其他风险警示:(七)根据中国证监会行政处罚事先告知书载明的事实,公司披露的年度报告财务指标存在虚假记载,但未触及本规则第9.5.2条第一款规定情形,前述财务指标包括营业收入、利润总额、净利润、资产负债表中的资产或者负债科目”,公司股票将被实施其他风险警示。

公告显示,根据相关规定,公司股票将于2025年12月10日停牌1天,2025年12月11日起实施其他风险警示。实施其他风险警示后公司股票将在风险警示板交易,股票简称由“嘉澳环保”变更为“ST嘉澳”,股票代码不变,股票价格的日涨跌幅限制为5%。
嘉澳环保称,截至本公告披露日,公司经营活动正常开展。对于《事先告知书》中涉及的相关事项,公司将引以为戒,进一步加强内部控制流程建设,提升内控合规。
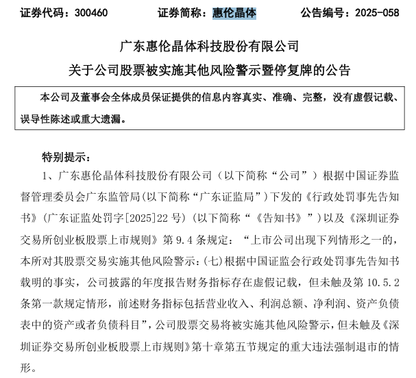
同日,惠伦晶体(300460)公告,公司收到中国证券监督管理委员会广东监管局下发的《行政处罚事先告知书》。经查:
一、惠伦晶体未按规定披露资金占用事项,2020年年度报告存在重大遗漏;
二、2021年、2022年,惠伦晶体存在虚构采购业务、虚构销售业务以及未按实际情况确认收入等情形,分别虚增营业收入2548.99万元、6233.36万元,分别占当期披露营业收入的3.89%、15.79%;2021年虚增利润总额844.570万元、2022年虚减利润140.89万元,分别占当期披露利润总额的6.13%、0.91%。惠伦晶体披露的2021年年度报告、2022年年度报告存在虚假记载。
根据《深圳证券交易所创业板股票上市规则》第9.4条规定:“上市公司出现下列情形之一的,本所对其股票交易实施其他风险警示:(七)根据中国证监会行政处罚事先告知书载明的事实,公司披露的年度报告财务指标存在虚假记载,但未触及第10.5.2条第一款规定情形,前述财务指标包括营业收入、利润总额、净利润、资产负债表中的资产或者负债科目”,公司股票交易将被实施其他风险警示,但未触及《深圳证券交易所创业板股票上市规则》第十章第五节规定的重大违法强制退市的情形。

公告显示,公司股票自2025年12月10日(星期三)开市起停牌1天,将于2025年12月11日(星期四)开市起复牌。公司股票简称将由“惠伦晶体”变更为“ST惠伦”;股票代码不变;实施其他风险警示后,股票交易日涨跌幅限制不变,仍为20%。
惠伦晶体表示,将认真吸取经验教训,加强内部治理的规范性,提高信息披露质量,严格遵守相关法律法规规定,真实、准确、完整、及时、公平地履行信息披露义务,维护公司及广大投资者的利益。

(文章来源:证券时报)
文章来源于网络,不代表澐甲财经立场,版权归原发布者所有https://789877.com/9194/